eSchoolPlus SIS Administrator
Breadcrumbs

About Enrolling Students

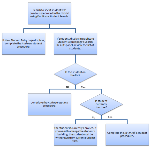
When you enroll a student, you first search for a prior enrollment in the district. Based on the results of your search, you will either enroll a new student or re-enroll a student. The following graphic shows the flow of student enrollment.

image-20251126-195529.png


Transferring Students

If a student is transferring between buildings in your district, the student must be withdrawn from the former building before being enrolled in the new building. The steps for transferring a student to a building are the same as those for re-enrolling one. For the procedure, refer to Re-enroll a student.

If the Re-Enroll option does not display for a student you need to transfer, then the student is still active in the old building. Contact the appropriate staff member in the building to have them withdraw the student.